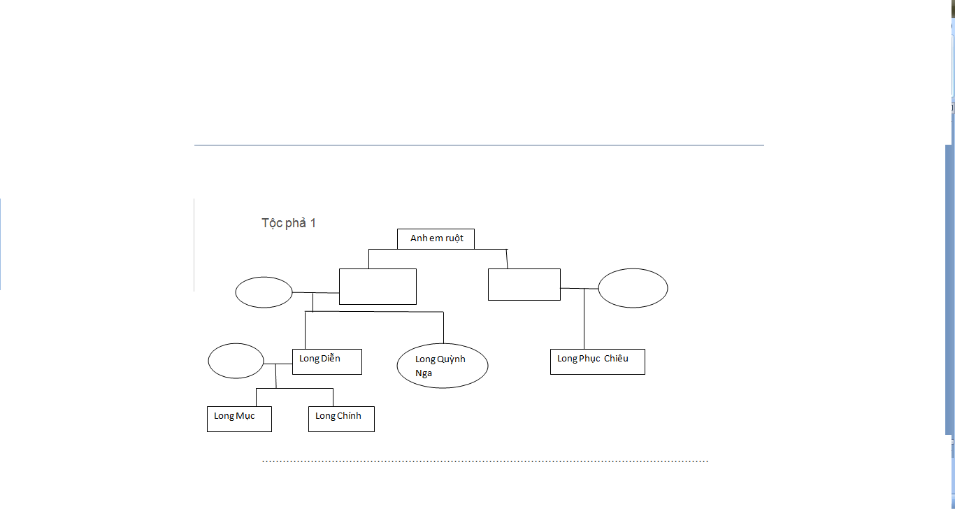
TỘC PHẢ HỌ LONG
Đây là tộc phả tạm thời của nhà họ Long. Sau này, tộc phả này có sự thay đổi nên mình sẽ có sửa chữa sau.
Hình có thể mờ... Các bạn hãy cmt để mình sửa nhé


Bạn đang đọc truyện trên: TruyenTop.Vip
Đây là tộc phả tạm thời của nhà họ Long. Sau này, tộc phả này có sự thay đổi nên mình sẽ có sửa chữa sau.
Hình có thể mờ... Các bạn hãy cmt để mình sửa nhé


Bạn đang đọc truyện trên: TruyenTop.Vip